4月28日,一位博主在社交平台上发帖称“南宁一糖厂五一放假94天”,并附上了一份名为《关于2026年检修期休假安排的通知》的截图,引起了网友们的广泛关注。帖子中提到,伶利制糖公司从5月1日至8月2日连续放假94天,许多网友对此表示羡慕。

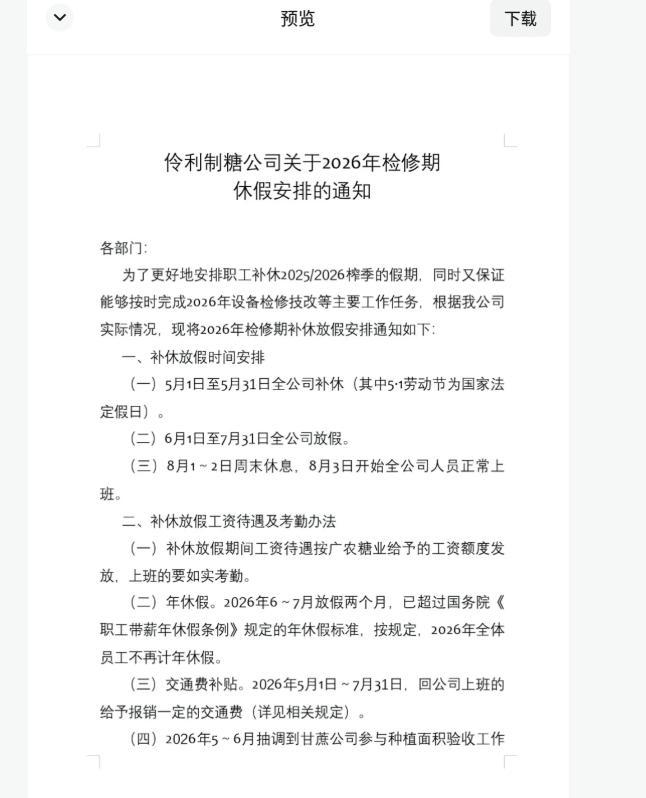
根据网帖配图,该企业为了更好地安排2025/2026榨季后的检修工作,在完成设备检修任务的前提下,对员工实行集中补休放假。具体安排为:5月1日至5月31日为补休期(含法定节假日),6月1日至7月31日全公司继续放假(含年休假),8月初恢复正常上班。文件还提到补休放假期间工资待遇按相关标准发放,并对交通补贴作出说明。
针对网友关心的“是否带薪”和“是否属于正常假期”等问题,记者以市民身份致电南宁伶利制糖有限责任公司进行核实。公司一名工作人员确认这是工厂的年度检修期,并非单纯的淡季休息,因为榨季已经结束。今年由于加班较多,在机器检修期放长假。
对于部分网友担心长时间停工可能影响收入的问题,该工作人员表示,员工在此期间的收入会根据公司制度和相关规定执行,具体标准将根据岗位和相关情况进行核算。