绑定学习助手,一学期350元:家长质疑收费合理性。近日,湖南怀化市辰溪县第一中学的一位家长在社交平台上发帖表示不满,称学校要求高二年级的学生家长绑定一个名为“云教智学增分宝”的学习助手,每学期收费350元。这位家长认为这种收费不合理,且担心如果不缴费,可能无法查看孩子的考试成绩和作业批改结果。

家长提到,老师在班级群里发布了“给家长的一封信”,介绍了这款学习助手的功能,包括分析学生的学习情况和提供个性化提分方案。然而,该家长表示自己只需要知道孩子的考试成绩,并不需要这些额外的服务。尽管学校方面声称是自愿的,但老师一直在催促家长绑定缴费,并暗示不缴费会影响网上阅卷和成绩查询。这位家长已经向12345热线和省级教育主管部门反映了这一情况,但尚未收到具体反馈。

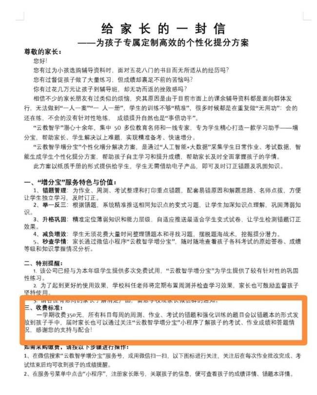
根据“给家长的一封信”中的内容,“云教智学增分宝”是一款经过多年研发、由多名教育专家共同打造的学习助手,旨在帮助学生精准备考并快速提高成绩。该工具能够通过收集学生的日常作业和考试数据,生成个性化的提分计划,使家长能够随时了解孩子的学习状况。信中还提到,该公司已为本年级学生提供了多次免费试用机会,使用该服务一学期需支付350元。
